一、基础篇
1.实行公务卡结算的必要性
实行公务卡结算是落实财政部文件要求,方便预算单位用款、提高财务管理水平的重要措施,同时也是提高政府支出透明度、强化资金安全的重要手段。
2.公务卡的申领及登记
本校在职教职工持本人身份证、教工卡到中国银行中央大街支行、中国银行沈阳开发区支行或中国银行校园微银行进行办理。
登记新办理公务卡信息或由于卡片丢失等原因需要修改卡号,可进入企业微信,点击【工作台】-【服务大厅】-【财务服务】-【银行卡信息登记申请(教职工)】中填写银行卡信息,上传银行卡正面照片并提交即可。新的卡号信息将在提交申请次日在财务办公平台更新。
注意:
公务卡申领周期大概1-2个月左右,有报销用卡需求的老师请提前申请办理。
公务卡下发后如果超过一年未使用,银行系统将自动设置成停用状态,建议大家在卡片下发以后每年至少刷卡一次,否则会影响卡片的正常使用。
3.公务卡消费还款时间须知
我校教职工办理的公务卡统一账单日为每月19日,还款到期日为次月14日左右。
使用公务卡结算的各项公务支出应在代理银行规定的免息还款期内,至少提前10个工作日到学校财务处办理报销手续。因持卡人报销不及时造成的罚息、滞纳金等费用,以及对个人资信影响等责任,由持卡人承担。
注:如果存在无法收到还款到账短信的情况,可以下载“中国银行”APP或拨打40066-95566查询到账记录。
4.公务卡使用范围
人员范围:沈阳工业大学在职职工根据需要自愿办理,离退休人员、学生根据银行最新规定暂不能办理公务卡。
经费范围:各类经费。
5. 退休后公务卡的处理
(1)可保留继续使用
公务卡可以作为个人信用卡在退休后继续使用,公务卡交易支出及相关费用由持卡人自行承担。
(2)可申请注销
若无需继续使用公务卡,持卡人应及时至财务处(校部322)提交公务卡注销申请,所需材料包括持卡人本人身份证复印件、公务卡(账单已还清、卡内余额为零)以及公务卡注销申请书(持卡人本人签名),由财务处统一向银行申请注销。
二、报销篇
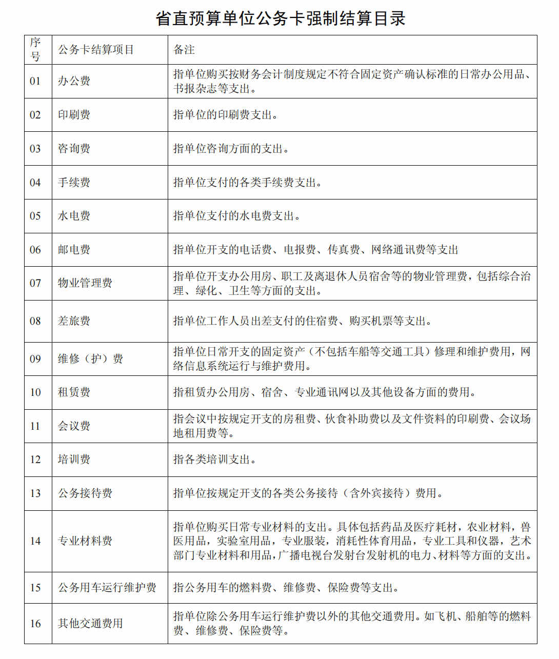
1、公务卡强制结算目录
公务支出应优先选择具备刷卡条件的场所消费,凡纳入公务卡强制结算目录的公务支出,应按规定使用公务卡结算。不得使用现金结算。强制结算目录以外的公务支出,具备刷卡条件的应优先使用公务卡进行结算。未按规定使用公务卡的,财务处将拒绝其财务报销申请。

2.实付刷卡与发票金额不相符怎么办
(1)因刷卡优惠等原因导致的刷卡金额与发票金额不一致时,报销单填写金额为发票金额与交易记录二者之间较小者。
(2)多人同时出差,因其中一人集中购票导致的刷卡金额与发票金额不一致的,报销时需提供与支付记录一致的订单截图并说明同行人的情况作为附件材料,按照发票金额予以报销。(同行人应为与本次公务出差任务相关的人员)
3.刷卡小票/付款截图要求
刷卡小票或者付款截图需体现公务卡卡号(尾号)、支付金额以及收款商户名称。如下图所示:

温馨提示:使用公务卡进行公务支出前一定要确认收款方是对公账户,并且公务卡交易记录收款方的名称和发票上载明的销售方名称一致。如不一致应联系商家确认发票是否有误,如果发票无误需要提供佐证材料证明收款方与发票上载明的销售方二者之间的关系。
小编为大家总结了两种获取佐证材料的方式:
一是请商家提供证明二者之间关系的情况说明,并加盖对方单位公章或发票专用章。
二是可以通过网购平台上店铺的资质证照(淘宝)/证照信息(京东)模块打印商家的营业执照信息用于佐证。


4.特殊情况及处理办法
(1)新入职教工在公务卡的办理期间可以使用工资卡进行公务支出结算,报销时将公务支出打入工资卡中。待公务卡办理成功后应使用公务卡进行结算。
(2)学生参加比赛或者学生活动产生的支出可以使用学生学宿费缴费卡进行结算,报销款项打入学生缴费卡中,提供的附件要求与公务卡要求一致。
(3)因公务卡目前没有外币结算功能,外币业务无需使用公务卡结算,报销时需到国际合作处核定汇率并提供银行卡支付记录。
(4)不具备公务卡刷卡条件而使用其他银行卡,如因公出国等,需提供交易凭条或支付消费清单。